This article focuses on the analysis of an LLC resonant converter using LTspice and HyperStudy.
If you are not familiar with HyperStudy, you may refer to the following article:
Automating PSIM with Hyperstudy vs Scripting
If you wish to learn how to import an LTspice model into HyperStudy, please refer to the article below - it contains useful information that will help you replicate the specific application.
How to Automate LTspice using Hyperstudy
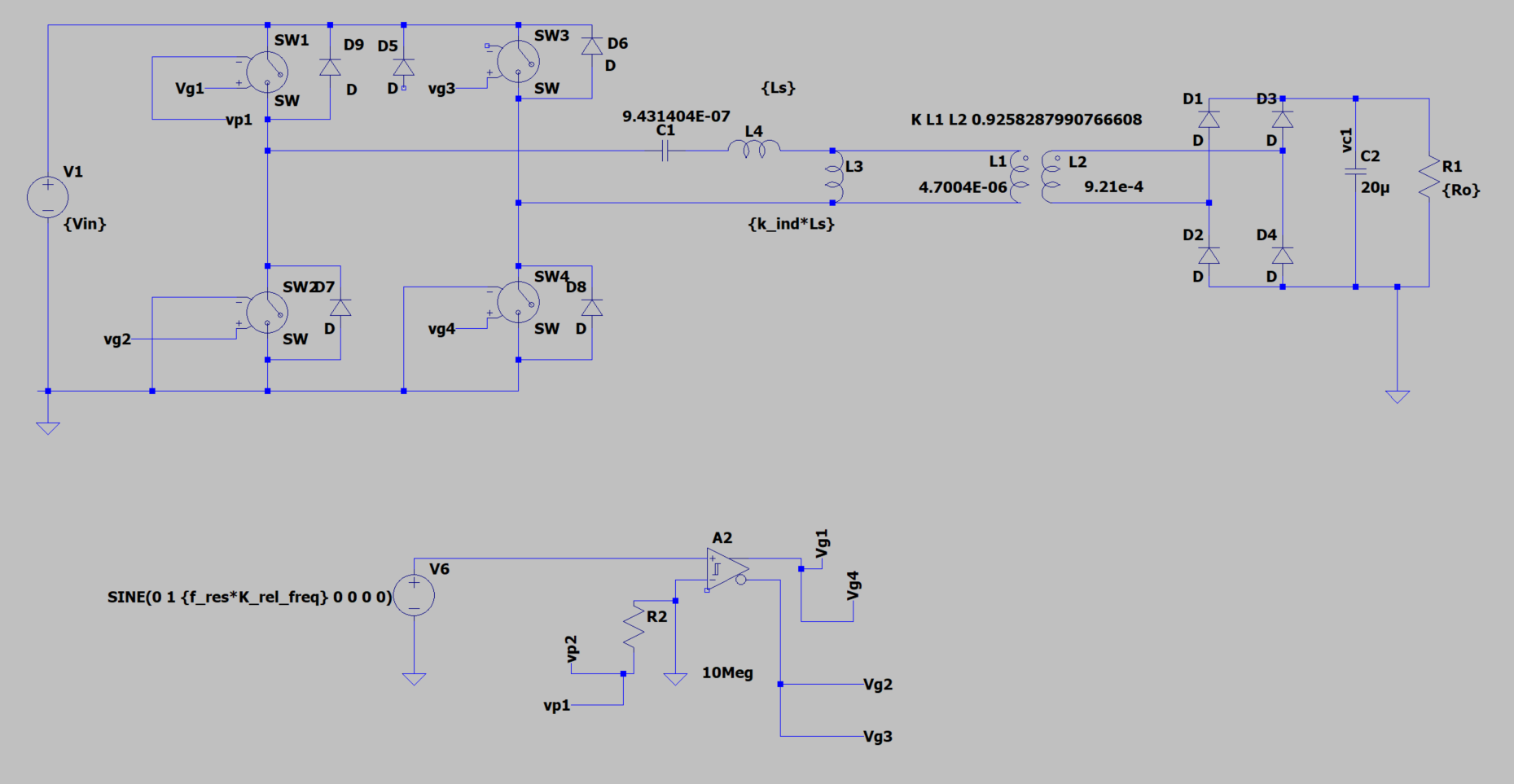
LTspice schematic
In the attached files, you can find the LTspice schematic we worked on.
Parameters exploration
The main objective of this article is to perform a parameter analysis of the LLC converter to investigate its behavior under different input parameter values.
First, we need to import the LTspice schematic (.net file). However, this file does not exist initially — it is generated only after running the LTspice simulation. Therefore, you must run the simulation first; otherwise, it will not be possible to import the model.
The parameters that we want to import in Hyperstudy should be defined as shown at the following picture in LTspice file.
By clicking on the "Import Variables" button, the parameters will be automatically imported in Hyperstudy.
In order to extract the data, we should set up a data source as shown below
and using the following python script we can extract any data we may need
The next step was to create a DoE consists of 200 runs.
Hyperstudy calculates the output results for every combination of the input parameters
At the post-processing stage, we can use variety of tools that Hyperstudy offers, like the one that is shown at the following picture (3D scatter)
Conclusion
As it was expected LTspice solver is too slow compared to the PSIM one, and for a DoE of 200 runs, LTspice takes 26 minutes compared to PSIM that it needs just 8 minutes.
Uploaded files: