How to find the loss of IGBT in simulation. Should I check average loss or RMS loss ?
Also, if inverter output power is to be calculated in simulation, then below formula is used.
If I plot above formula in Simview I get below results -
S10.ploss_total, S15.ploss_total, S16.ploss_total are the losses in each IGBT half bridges.
Here, Vdc*IDC is the input power and 1.732*Vac*Isa*0.9 is the output power.
Now see in both cases RMS and Average |X|; output power is higher than input power.
This is STRANGE 😀for me. Can you please help me here how to calculate inverter output power in simulation?
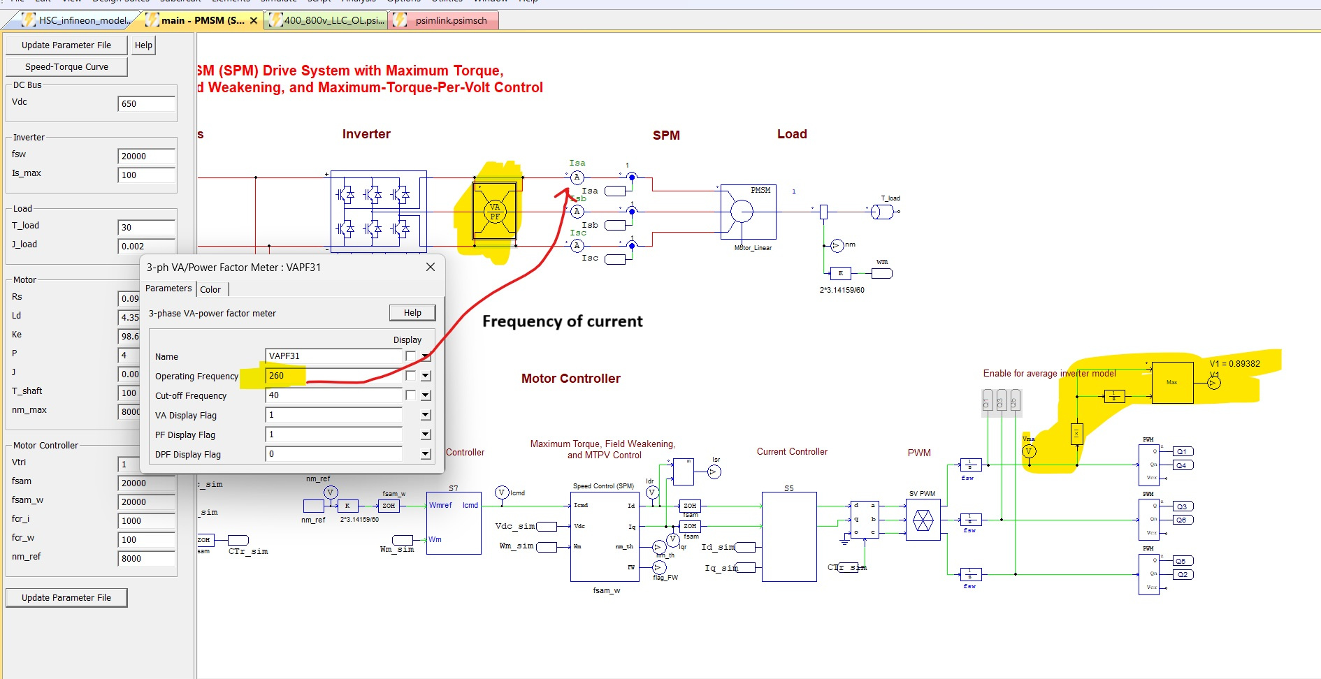
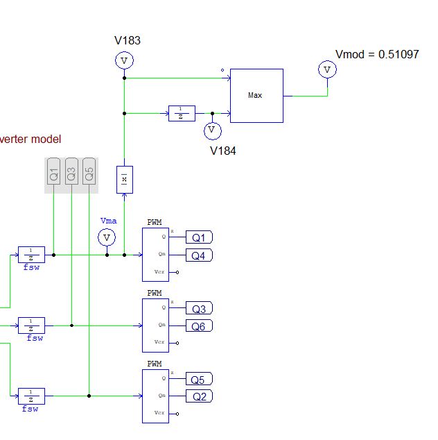
I have referred following example in PSIM - "main - PMSM (SPM) drive - speed control.psimsch"