Inverter's Average Model: A Streamlined Approach
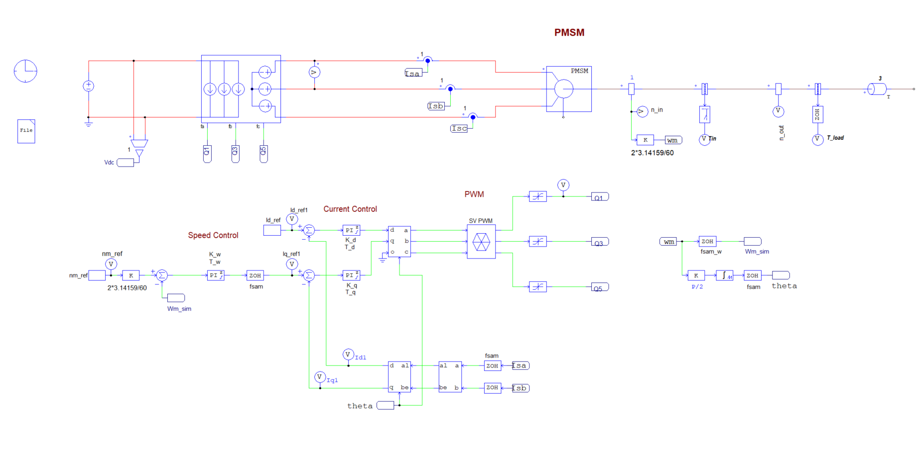
The average model of an inverter represents a distinct approach compared to ideal or thermal models. This model is designed to expedite simulations by omitting the detailed switching phenomena. By focusing on the overall behavior rather than individual switching events, the average model provides a faster and more efficient way to analyze inverter performance under various conditions, when we don't want to take switching into account. In our example, we will try to control a PMSM using average inverter model.
To better understand how the average model works, you can look into the Space Vector Pulse Width Modulation (SVPWM) average model
As we mentioned earlier, the average model adjusts the appropriate voltage level by directly applying the needed voltage, bypassing the switching process.
Average Model Configuration
To implement the average model setup, you need to configure the control similarly to the ideal-switching model. The key difference is that you do not need to generate PWM signals. Instead, you send the signals directly from the SVPWM block to the inverter block. It is important to saturate these signals with a limit equal to fa_peak. In SVPWM, fa_peak is equal to 1.15.
The Q1, Q2, and Q3 signals are similar to the one shown below.
Average - Ideal Model Comparison
To better understand the average model, we will develop a model in Twin Activate that incorporates both the average and a switching model. This model will use the RPM reference as input and produce Iq as output.
The output signals differ in overshoot because the average model does not taking into account the switching process.
You can also watch some relative content in the video below:
Uploaded Files