Hi All,
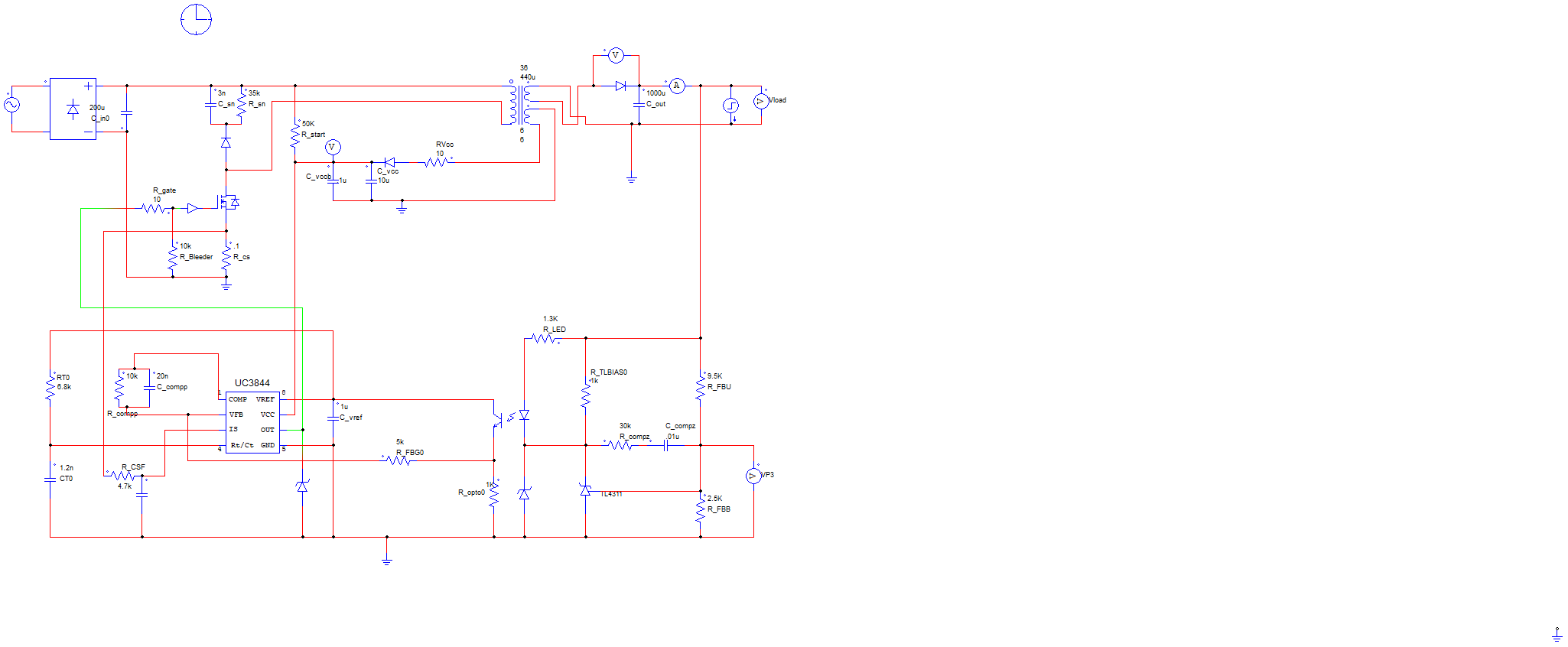
I am trying to control Flyback Control using UC 3844. I am using app note for the same. However, when simulating the circuit. The sytem only works fine if both the input and output are on same ground. How can we simulate with different grounds since Flyback converter is supposed to give isolated output